




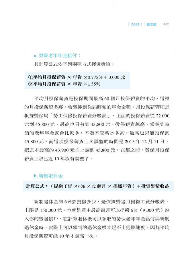
.jpg)











.jpg)











.jpg)





無痛退休:戰勝年改、對抗通膨,活到90歲也不怕的實用理財術
內容簡介
錢不夠用的時代如何退休?
面對通膨,你現在的錢不是你的錢!
年金改革上路,本書教你活到老花到老,
無論年金改革怎麼變,都能從容登出工作,安心退休!
年金、投資、信託、繼承等,40歲起,必須知道的財富累積術,
高齡少子化,這樣規畫你的長壽人生,賺飽退休金,養錢防老。
■拒當下流老人!利用時間複利預約不為錢煩惱的老後
■落實財務自由!觀念、準備、工具三管齊下,財務顧問到你家
■提早享受退休生活!只需工作到錢存夠,不需做到做不動
■工作與退休無縫接軌!除了存錢,完整規畫退休生活四面向
退休計畫不是未來式,及早規畫,理出千萬退休金,享受人生下半場!
退休規畫需要全方位完整考量,不該只著眼在錢多少的問題,還有醫療、老年看護、通膨等問題也需要一併考慮。本書為你量身打造,領你評估退休規畫四面向:財務、健康、生活型態、心理社會,並導正退休準備的迷思:
■離退休還很久,先存子女教育基金比較重要?
■等有錢再來投資?永遠不會有最好的存錢時機?
■股票、不動產投資效益較高,不需要退休規畫?
■平日花費就很省,退休後會更省?
■退休後只要顧好自己就好了?
■退休後投資資產只要維持債券的部位就穩當了?
■退休後只要有全民健保就夠了?
你需要及早知道的退休資訊及準備:
■到底該準備多少退休金?一般勞工可領到哪些退休金?
■現代人該有的退休計畫:安養信託加老年看護
■「三桶水」配置退休金用途及退休生活安排
■勞保到底會不會倒,你的退休金會不會領不到?
■退休金要怎麼運用,才能每年都有生活費可用?
■公教年金、勞工退休金不足的部分,該怎麼補足?
■投資ETF、基金、投資型保險及信託、遺產贈與等如何規畫?
◆各界推薦
FPAT社團法人臺灣理財顧問認證協會理事長/國泰金控總經理 李長庚
新光投信投資暨行銷專案總監 呂忠達
台灣金融研訓院院長 黃崇哲
中廣《理財生活通》節目主持人/財經作家 夏韻芬
專業好評推薦
作者簡介
廖義榮 Taylor
好生活國際資訊(股)創始股東,正在創業,為建立金融界的Uber──理財電子商務平台而努力。擁有兩岸國際理財規畫認證CFP證照,專職的獨立財務顧問IFA(Independent Financial Adviser)。在2008年金融風暴時,看到因為金融業的資訊不對稱,消費者常常無法正確判斷投資風險而損失慘重,因此發願為推動客觀專業的獨立理財服務而努力。
曾是拎著007手提箱,在世界各地跑生意的資訊業外銷老手。現在身為獨立財務顧問,提供客戶個人與家庭財務規畫、稅務、信託、資產傳承等財務諮詢,及在企業推廣員工理財教育與諮詢。財務顧問就像醫生,先幫你診斷再開處方一樣,先了解客戶的財務現狀、財務目標等,再提供適當的解決方案或金融投資工具,以完成客戶的財務目標。因為客製化,較能符合消費者需求,在台灣算是新興行業,卻是相當有意義的工作。另身兼多家媒體理財專欄作家,如:商周財富網名人堂理財宅急便、天下未來Family財務顧問到你家、今周刊達人觀點CFP宅急便等。
網站:明智理財網 http://www.ifa-cfpsite.com
E-mail:ifa8862@gmail.com
高震宇
現職:
■FPAT社團法人臺灣理財顧問認證協會行銷推廣委員會委員暨南區代表
■TFTA社團法人臺灣金融科技協會理事
■TFPA社團法人台灣理財規畫產業發展促進會理事
■國泰人壽彰泰通訊處組訓專員
學歷:
■國立雲林科技大學財務金融所博士候選人
■國立暨南國際大學土木工程所碩士
■國立中興大學土木工程系學士
經歷:
■國泰人壽教育訓練部培訓襄理
■國泰人壽南市通訊處課長
■陸家嘴國泰人壽浙江分公司市場發展部總經理暨杭州營銷部負責人
■國泰人壽新化通訊處經理
研究領域:
■遺產及贈與稅法、風險管理與保險規畫、員工福利與退休規畫、稅務規畫
專業證照:
■國際認證高級理財規畫顧問CERTIFIED FINANCIAL PLANNER
規格
ISBN:9789861365190
256頁,25開,西翻,平裝,全彩
目錄
推薦序 讓退休後的幸福生活規畫成真 李長庚
推薦序 聰明思考,紀律理財 呂忠達
作者序 退休規畫需要學習,才能自信迎接人生另一階段 廖義榮
PART1 觀念篇
1退休理財該如何規畫?
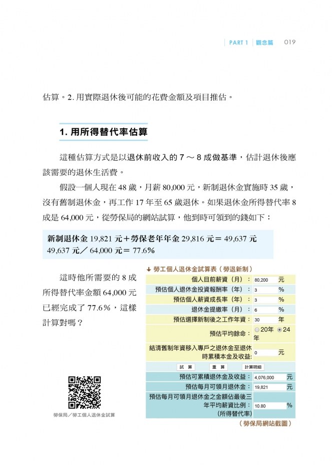
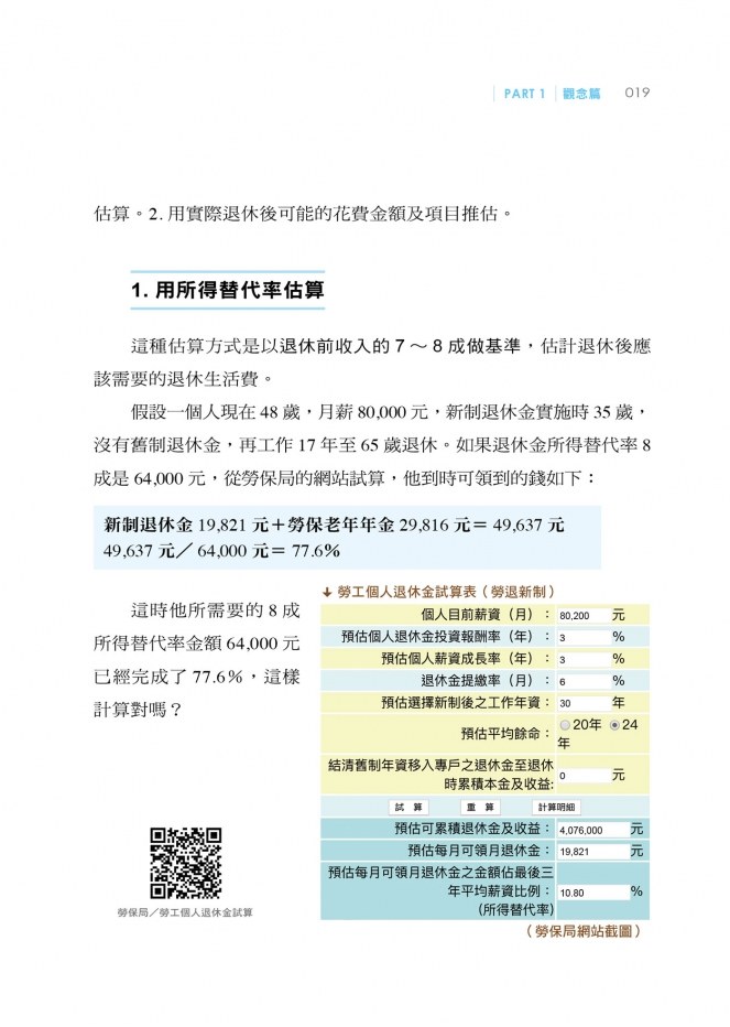
2一般勞工可領到哪些退休金?
3勞保到底會不會倒?你的退休金會不會領不到?
4退休規畫的迷思
5是否該等孩子大了再來做退休規畫?
6退休金提領策略:退休投資年金化思維
7退休生活的安排
8完整退休規畫藍圖怎麼做?
9退休只有錢的問題嗎?
10公務人員年金改革內涵介紹
PART2 準備篇
1退休支出預估:退休到底該準備多少?
2公務人員如何補足退休金缺口?
3規畫退休準備:別把高收益債基金配息當退休收入唯一來源
4跟諾貝爾經濟學家學投資策略
5建立自己的退休投資策略
6案例1:整理支出做退休規畫
7案例2:調整資產項目,提高投報率,健全退休準備
PART3 工具篇
1買ETF等於投資於一籃子證券
2ETF建構退休金規畫
3投資基金,不能不留意手續費
4基金:目標日期基金與高配息基金
5退休規畫的投保策略:退休前,退休後醫療險、殘扶險與長照
6用年金保險做退休規畫(舉例試算)
7投資型保險適合做退休規畫嗎?
8資產傳承計畫1
9資產傳承計畫2
10子女照顧信託
11退休安養信託
12公益信託
後記 現在就開始啟動幸福退休的「征途」 高震宇
各界推薦
推薦序 讓退休後的幸福生活規畫成真
李長庚
我們無法準確預測無常多變的未來,但是只要活著一天,日子還是要過,關鍵在於同樣的一天我們要怎麼過?有沒有系統性方法可以著手規畫,讓退休生活朝著期待的軌道發展呢?
哲學家羅素對幸福的定義,可歸納成一個方程式:幸福=能力≧ 慾望,幸福可以透過動態調整平衡,讓退休後的幸福生活規畫變得可能。
人生有不同的階段與面向要關注,本書作者從現在的觀點聚焦,探討未來退休生活的財務規畫。
退休要考慮的因素繁多,並不像網路上的退休試算那麼簡單,只要輸入預估的退休後餘命年數、每月生活費、醫療保健費用、通膨率、資產報酬率……等,就可以算出你的退休財務需求。作者從觀念引導讀者做退休規畫要注意的事項和建議,以家庭經濟為核心做準備,從四個面向:財務、健康、生活型態與社會心理,逐一檢視,才不會顧此失彼,並以實際案例說明,以適當投資工具建構完整的退休規畫。
做財務規畫時,作者強調做好資產配置,以分散風險和透過長時間複利效果創造收益,要選擇適合自己風險承受範圍的投資工具,如:保險、基金、ETF、信託……等各有擅長,每一種工具都有其優點與局限性,要從風險分散、交易成本、資訊透明、買賣方便操作靈活等角度慎選投資工具,建構退休規畫藍圖,善意提醒各種投資工具的費用要清楚,才能確保所期待的淨收益,再轉成現金流以支應退休生活所需,作者也提出多桶水的提領策略,例如以三個水桶兼顧長中短期現金流。
這些規畫可以很簡單,有財務規畫素養者自己就搞定;也可能很複雜,需要找專業理財顧問協助,作者本身是CFP持證人,大多數尋求諮詢的客戶都不熟悉退休規畫,所以作者才將退休規畫的系統性方法整理成書,對讀者學習退休規畫而言是簡明易學的工具書。
距離退休可能還有一段時間,很容易會有心理陷阱,作者以被尊稱為行為經濟學之父的諾貝爾經濟學獎得主理查.塞勒所舉出的心理陷阱並且提出對治的解方。這些心理陷阱包括:過度自信、損失厭惡、缺乏自制力、心理帳戶與沉默成本,都是長期容易讓人掉進去的陷阱。
以內政部公布的國人平均壽命在65歲法定年齡退休來推估,男性退休後平均有4,307天,女性退休後有6,716天,可以好好開展另一段沒有工作責任的新生活,問題只在於是要及早行動掌握退休後生活方式的選擇權,還是處處被沒有規畫的可能不足所制約呢?什麼時候開始做退休規畫呢?現在就從整理家庭財務狀況做起,再逐步理出退休後的生活藍圖。
孫子兵法說:「凡事豫則立,不豫則廢。」不管距離退休還有多久,及早行動就對了。現在是資訊爆炸時代,期盼大家一起終身學習,及早啟動退休規畫,退休後都能享受美好幸福且精彩的退休生活。
(本文作者為FPAT社團法人台灣理財顧問認證協會理事長、國泰金控總經理)
推薦序 聰明思考,紀律理財
呂忠達
2017年諾貝爾經濟學獎得主、美國芝加哥大學布斯商學院的理查.塞勒教授,被讚譽為「行為經濟學之父」,在其半自傳性代表作《不當行為》一書當中,提及掌握了人性,將能做出更聰明的決策。
芝加哥大學是「古典經濟學派」重鎮,「古典經濟學派」強調人的理性面,認為多數人會從理性出發做決策。然而,塞勒教授整合心理學和經濟學的「行為經濟學派」,挑戰了主流經濟學「理性經濟人」的假設,試圖從人的不理性面進行分析。他認為多數人的行為是基於「有限理性」,因此時常會做錯決定。所以,我們需要的是以真實人類為主體的經濟模型,才能提升決策的品質。
塞勒教授特別關心的一個議題,是為什麼許多人無法存到足夠的退休金,以致老年時陷入經濟困境,關鍵就在於「人性本懶」的特質,人們在理財時容易掉入一些心理陷阱,以及一般人找不到破解「自制力不足」的方法。
作者以他個人在實務界與學術界長年所積累的經歷,不僅深刻明白一般民眾的痛點,也透過詳盡的分析,替即將邁入老年生活的族群,建構出一條穩健的道路,確保每位讀者在正確的退休規畫觀念下,都能以穩定的經濟基礎,安心度過老後生活。
本書引領讀者評估退休規畫的四個面向:財務、健康、生活型態與心理社會,導正退休準備的迷思,更重要的是為了避免風險,提出風險管理的建言,以「安全」為主要考量,奠定成功退休規畫的基石。
此外,震宇兄鑑於社會大眾對公務人員年金制度的不了解,完整地介紹年金制度,並提出具體的規畫方法,分析各種投資方法及管道,建議讀者避免只單純以無法因應通貨膨脹風險的「存款」等投資方式來規畫。
書中可貴的部分,在於2018年公務人員調薪3%,震宇兄也針對調薪後公務人員年改退休金的計算舉實例說明。作者曾受邀於勞動部演講,其主題就是「公務人員年金改革下的退休規畫」,公務人員對於年改的內涵,有高度的動機想要了解,也期待本書能夠有效幫助公務人員做好退休規畫。
本書屬於入門工具書,在有限篇幅中涵蓋廣泛的內容,並運用圖表格輔助說明,簡明易懂。建議讀者可以本書的觀點做為學習的開始,與身邊親朋好友中較有經驗的人請教討論,縱使沒有財務管理基礎的人,也可以循序漸進,逐漸規畫與掌握自己的經濟生活。最後祝福大家都能聰明思考,紀律理財,輕鬆享受老年人生!
(本文作者為新光投信投資暨行銷專案總監、台灣金融研訓院大陸金融業務顧問暨菁英講座)
作者序 退休規畫需要學習,才能自信迎接人生另一階段
廖義榮
談到退休,你會有什麼感覺:信心滿滿、焦慮,還是茫然沒有頭緒?2018年又是多事之秋:軍公教人員年金改革出爐,多數人的退休金大概少3成以上。也許本來預期退休金每月有6萬的,現在變成4萬,這些少掉的退休金要從哪裡補回來,才不會影響退休生活?而且勞保年金也要開始討論如何改了,這些事對所有人來說,可能都不是一件值得高興的事,因為大家的退休金都要減少了。身為一個獨立財務顧問,在幫客戶提供財務規畫諮詢的時候,退休規畫一向是我會跟他們討論的重點項目之一。對於退休規畫這件事,多數人是沒有概念的:退休該做何準備?退休後沒有工作收入,生活費要從哪裡來?退休只有錢的問題需要準備嗎?多數人從媒體接觸到的退休相關資訊,多半只是很粗淺的:專家說,退休需要準備1,500萬元、2,000萬元,甚至更多。但這些數據怎麼算出來的?每個人對退休的需求不同,你該怎麼評估自己退休到底需要什麼?現在醫療進步,如果65歲退休後還有30年、40年的時間要過,你要如何規畫?這些考慮都指向一件事情:退休是一件需要全盤考量的事,不只是錢的問題而已,還有家庭、健康……等因素。
你會怎麼勾勒你的退休藍圖?在經濟上,你應該是財務無虞的,也就是退休後的收入可以支應退休生活所需。除此之外,你可能需要學習成長,有健康的身體,才能享受愜意的退休生活,退休前是否應該培養興趣嗜好,讓退休後的生活過得充實有趣?退休前,工作上的專業就這樣拋棄其實可惜,也許可用公益方式,協助年輕人創業,做創業經營輔導?退休真的不是只需要考慮錢的問題而已,需要你靜下心來,花點時間好好想一下。
實務上,多數來找我們諮詢的客戶,對於如何做退休規畫都相當陌生。透過我們的諮詢,他們學會了如何去試算需要準備多少錢才能退休,而以他們現有的投資工具:定存、基金、保險等,可以達到怎樣的投資績效,是否可以完成他們的退休目標?如果不行,如何調整等。藉由財務規畫的協助,對退休規畫會有整體概念,也比較不會過於焦慮,所以,退休規畫其實也是需要學習的。
以前大家不太關心退休這件事情,不過現在時機點不一樣了,年金改革影響了已退休及未退休的軍公教人員,而勞保年金改革如果啟動,影響層面又更廣了。但這些都指出大家普遍面臨的問題:我的退休金要從哪裡來,光靠勞保、公教保給付的退休金夠嗎?退休金不足的部分怎麼辦?也許你該及早準備,開始涉獵一些理財相關資訊,並且運用財務規畫的方式,整理出自己的財務現況:收入、支出等,知道自己可以有多少財務資源做投資、儲蓄逐步累積出一筆退休所需的準備金。
以往我雖然也在媒體專欄寫不少退休相關文章,不過跟專欄上的文章比起,本書看起來更加有系統也更深入,讓你完整了解退休相關的各個面向。也感謝高震宇先生幫忙寫有關公教年金改革等部分章節。我們盡量提供客觀、實用的資訊,希望對你的退休規畫有幫助。焦慮或逃避都不是面臨退休該做的事,透過事先的準備學習、做好完善周全的退休規畫,便能更有自信的迎接人生的另一個階段,讓退休生活過得更充實自在!
.jpg)











.jpg)
.jpg)